云上曲园
一网通办
VPN
ENGLISH
三亿(中国)
学校简介
学校标识
现任领导
校园风光
联系学校
组织机构
教学机构
党政机构
教辅机构
科研机构
出版机构
附属机构
人才培养
师资队伍
本科生教育
研究生教育
留学生教育
继续教育
开放课程
科学研究
社会科学处
科学技术处
实验教学与设备管理中心
三亿网页版登录入口
孔子文化研究院
优秀传统文化教育中心
中国教师博物馆
文化活动荟萃
招生就业
本科招生
研究生招生
继续教育
留学生招生
就业指导
合作交流
国内合作处
国际交流合作处
校友会
孔子教育基金会
校园生活
本科生
研究生
共青团
教职工
融媒体
萃华园
校历
问政平台
新闻中心
学校要闻
校园动态
成果聚焦
媒体报道
70周年校庆学术交流活动
光影恋
视频秀
新媒体
学术集锦
招投标公告
首页
>
新闻中心
>
招投标公告
> 正文
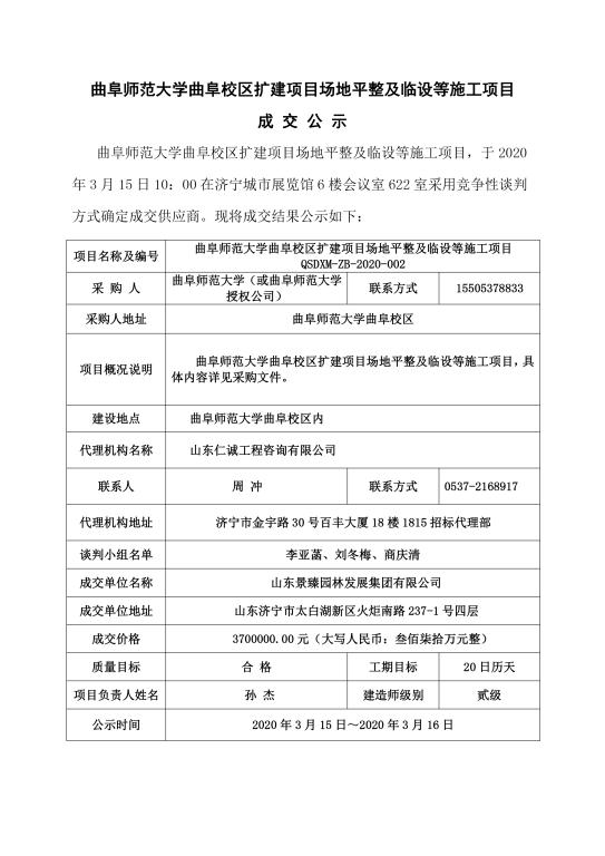
三亿网页版登录入口曲阜校区扩建项目场地平整及临设等施工项目成 交 公 示
|
|
发布:2020/03/15
发布:
三亿网页版登录入口新闻中心
相关新闻
读取内容中,请等待...
完美在线注册
|
好博官方网站_好博(中国)股份有限公司
|
半岛线上官网(中国)官方网站
|
半岛电竞
|
三亿平台
|
半岛在线体育网
|
开云在线平台
|
三亿网页版
|
三亿在线官网_三亿(中国)
|